eBook and Book Digitization
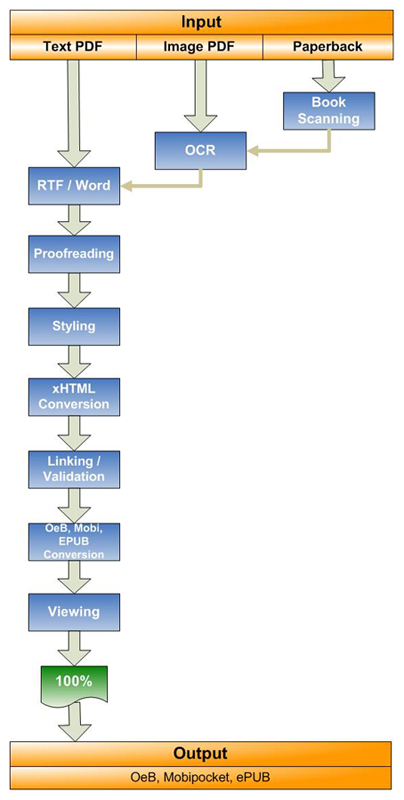
Swift ProSys provides eBook conversion at a low cost with high quality. Our state-of-art tools and processes can convert any type of materials like paperback, Images, PDF, MS-Word / RTF books to any eBook format. We can provide eBook in various formats like OeB, Mobipocket, E-Pub etc. Each process has its own validation rules to display the eBook in a comfortable format. For more information contact us.