Search here...

Typesetting Services

Typesetting Services

Swift ProSys is a supplier of typesetting services based in Chennai, South India. We supply the full range of services to educational publishers and printers as well as their mediators both in the UK and the US. Our team has a great deal of experience in the Scientific, Technical, Medical (STM) publishing industry.

Professional publishing has titles across a wide range of subjects such as Science, Medicine, Banking, Finance & Economics, Business & Management, Education, Humanities & the Social Sciences, and the Engineering and Technology.

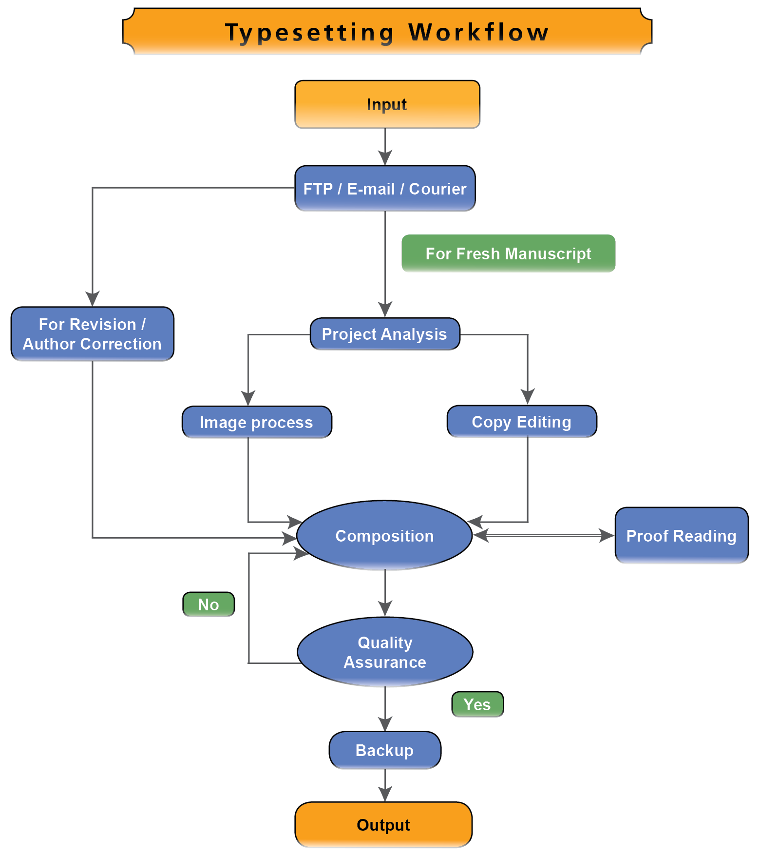
We provide a complete variety of services to produce your books from beginning to end which includes design, page layout, colour matching, page counts that you need, title by title. The activities undertaken for book production include:

Project Management Solutions for Books/Journals including XML Workflow

The project management solutions provided by us are best described as a inventive union of refined technology and high quality resources. We do Complete Service Management covering the stages from copyediting to delivery of the printer file by undertaking the Publisher and author management services. Offering a massive range of services under project management solutions, we fulfil all your business needs in time and at a reasonable cost structure. Our timely and clear communication and customer relationship management with leading publishers, detail-oriented processing and flexibility sets us apart. We provide cast-off details as well as schedules for every process to the publisher once we check the manuscript, electronic copy as well as the artwork quality. Our project managers, production team leaders and customer service personnel aim to work towards meeting the job-specific demands of the clients, organizing and directing the work flow through the various stages of production. Most of our processes are automated with tools that we have built, which is incomparable in the industry with interactive production tracking models.

 

Copy Editing Services

We have a highly skilled and experienced team of copy editors who examine your document for grammar, shortness, repetition, shifts in tone/voice and appropriate citation style, ensuring that the message in your document is perfect and meaningful.

We check for the accuracy of your material and create an error-free document. We also prepare a style sheet for you on request. We have R&D team working on creating newer methods for the automation of copyediting processes, to speed up time and accuracy.

Our editors are from various fields of interest with a very good command over the language. We recruit only post graduates with experience in writing for print and the web. This has brought us great success globally with clients who look for enthusiasm in their production. We are very proficient in terms of turn-around time and have a strong track record of implementing mutual collective task.

Our automated pre-editing services can programmatically “cleaned up” files that will accelerate the delivery and increase the accuracy of your copyediting. This software performs mundane copyediting tasks such as spell-checking, abbreviation and punctuation standardization, tagging, and reference-checking. These files can be used directly for composition or as the starting point for more extensive manual copyediting.

 

Page Composition

Our skilled typesetters are experts at composing a clean layout with an outstanding capability to deliver your message clearly to the reader.

We follow innovative typesetting methods, giving you a wide range of options to choose the one best suited for your business. We are dedicated to constantly work at providing quality solutions to our clients in order to heighten their business performance through advanced technology.

We handle a wide range of books and journals from low complexity pagination levels to heavy complexity free style design projects. We have the tendency to work on all the latest software used for typesetting needs while we also can work on any customer-specified product if suitable for the project. Our designers are reliable to provide a creative, customized and cost-effective online/offline solution that would balance the client satisfaction and their need.

 

Quality Control

Quality is ensured at all the stages of production by adhering to strict in-house style and publisher-specific guidelines. Our employees comprise of highly competent university educated graduates/post graduates proficient in their relevant branches of specialization Our experts will technically ensure the quality level of the document for errors (structural and language-based), incorporating author corrections, reading through at proof stages for typographical errors and ensure consistency. Quality checking and control depends on each project’s specifications. The quality control process includes input and in-process inspections, sampling verifications, error analysis, corrective action, preventive action and final inspection.

Any externally processed content can be brought to us and we will help check its integrity for you using sophisticated QC tools and processes. This ensures there are no errors in the final output. We deliver the final content in the form of PDFs, XML or HTML to our clients.